(以下產品信息僅供參考,詳細產品參數請咨詢網站客服)
水是人們生活、生產、科研等各場景中不可或缺的要素,水的質量會直接或間接影響這些活動。水中無機陰、陽離子是極其重要的指標,能夠反映水質的多種信息,掌握不同場景中水的各項離子含量變得越發重要。離子色譜是測試無機陰、陽離子的常用的手段,其一次進樣可同時檢測多種離子,且檢出限低,可實現ppb級別樣品的檢測。水質在線離子色譜可進行實時在線檢測,根據設定程序可定時進樣,實時出數據,掌握水環境的波動變化。相對于采樣到實驗室檢測,該方法有效解決了無法實時監控的問題。
SH-WIC5000水質在線離子色譜儀是一款全自動化的智能在線離子色譜儀,可實現對水樣品中陰陽離子的實時原位點檢測設備通過在線前處理系統去除待測樣品中的有機雜質、固體微粒,完成連續自動取樣、連續樣品處理、自動數據處理,并24小時連續向總部或服務器上傳實時監測數據。全塑化流路系統、雙抑制模式、全天候連續運行、遠程控制、遠程數據傳輸等功能,使得水質在線離子色譜儀擁有完善、先進的解決能力,同時為用戶帶來自動化、智能化以及人性化的儀器應用體驗。本設備可對自來水、地表水、電廠循環水、地震、石油勘探、企業生產用水等水樣中常規無機陰陽離子監測提供全套解決方案。
功能優勢
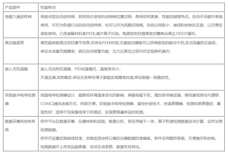
1:雙通道同時檢測,陰陽離子雙通道同時檢測水樣中的陰陽離子;
2:樣品自動實時采集:可定時自動進行樣品測試,自動取樣、自動樣品處理、自動進樣、自動數據處理和傳輸;
3:設備自動維護: 設備定時進行狀態自檢,自動清洗,斷電UPS電源與市電自主切換;
4:自動數據校準功能 定時進樣標準品測試校正曲線,保證測試數據真實有效;
5:檢測性能可靠: 色譜柱、檢測器雙恒溫,高靈敏度的雙極電導檢測器,數據穩定可靠;
6:遠程數據傳輸:可通過無線/有限兩種方式連接網絡,將數據上傳至總部或服務器備份留存;
7:淋洗液發生技術,通入純水即可在線產生所需濃度的淋洗液;
8:專用智能色譜工作站:圖標式操作界面,參數設定、數據觀察直觀便捷,運行中狀態實時監控,數據處理準確可靠;
部件介紹
1:抑制器(自再生電解微膜抑制器)
抑制器是利用電極水解水生產H+和OH-,并且在電場和離子交換膜的共同作用下,實現離子定向遷移和交換,完成抑制作用。通過抑制器的抑制作用,可以降低背景電導;提高待測離子的靈敏度,使樣品中"反離子"進入廢液。
陰離子抑制功能:可兼容碳酸鹽、氫氧化物體系等所有常見陰離子體系;陽離子抑制功能硝酸、甲烷磺酸等體系先進的連續自再生微膜電抑制技術,不需額外的再生液;高抑制容量,低背景電導;低噪聲,穩定性好,數據準確;
抗污染,耐壓高,壽命長;兼容100%有機溶劑;可匹配國產及進口等多款同類型離子色譜產品;信號線采用航空接口連接,拆裝方便;
耐壓高,在高達6MPa的情況下無泄漏;在2MPa時正常運行,提高了聯用檢測技術及柱切換技術的兼容性;
2:色譜分離系統
盛瀚公司是國內唯一批量化生產的離子色譜柱廠家;自主研發的陰、陽離子色譜柱,柱效高、性能穩定;耐壓高,兼容100%反相有機溶劑;細管徑色譜柱,流量更小,同樣的淋洗液瓶可以增加一倍以上的使用時間。優異的性能、穩固的高聚物固定相;完整的批次追蹤和重現性;通用性較強,可廣泛適用于國產和進口品牌離子色譜儀。
3:淋洗液發生器
淋洗液發生器是新一代免試劑離子色譜儀核心技術,該儀器實現了只通入純水即可在線生成所需濃度淋洗液的功能,免除了人工配制淋洗液等耗時操作,大大提高分析的自動化程度,避免由于人為因素造成的測試誤差。同時智能化的控制方式可以實現淋洗液濃度的自定義設置,可實現以往等度泵無法完成的復雜樣品的梯度洗脫分離操作,進一步提高了分析的準確性。
4:低溫標液存儲單元
儀器內置低溫標液存儲單元,存儲系列濃度的陰陽離子標準溶液,可根據需求設定時間間隔,自動進行標準曲線的測試和校準。低溫恒濕環境保證標液長期不變質,一次更換標液,可持續使用60天。
5:進樣系統
根據不同環境可配置不同取樣器,完成壓力條件和無壓力條件下的取樣。取樣頻率可以根據實際需求設置。樣品經過過濾、稀釋、去除雜質等操作進入離子色譜儀。
6:低溫標液存儲單元
儀器內置低溫標液存儲單元,存儲系列濃度的陰陽離子標準溶液,可根據需求設定時間間隔,自動進行標準曲線的測試和校準。低溫恒濕環境保證標液長期不變質,一次更換標液,可持續使用60天.
離子色譜儀通用部件介紹
